When it comes to designating Wyoming’s first migration corridor in over six years, retired sage grouse biologist Tom Christiansen puts it bluntly.
“If not now, when?” Christiansen wrote in a comment letter to his former employer, the Wyoming Game and Fish Department. “If we fail to designate the Sublette Antelope Corridor, what is the point of the Executive Order?”
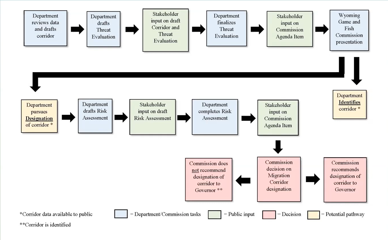
Precipitated by industry concerns, Gov. Mark Gordon’s 2019 executive order took the power to designate migration corridors out of Game and Fish’s hands, and instead created the more labyrinthine process playing out now.
There are reasons for the slowed pace, agency officials have explained, but the governor’s migration policy has proven controversial and drawn questions about whether it functions to protect the threatened passageways relied upon by Wyoming wildlife.
Christiansen’s support for the formal designation of what’s perhaps the Lower 48’s most-famous migration path is shared by the large majority of people and organizations who submitted a recent round of comments to the state. WyoFile reviewed the hundreds of comments obtained through a Wyoming Public Records Act request. The feedback came in response to Game and Fish’s recently completed 140-page “biological risk and opportunity assessment” for Sublette antelope — and it precedes a critical vote.

The Wyoming Game and Fish Commission had been scheduled to consider designating the Sublette Antelope Migration Corridor at their July meeting in Casper, but the agenda item was recently removed and is being bumped to the September meeting in Lander, according to Game and Fish Deputy Chief of Wildlife Martin Hicks.
A bulk of the comments show that Wyoming residents want state decision-makers to press ahead with protecting the Sublette Antelope Migration Corridor. The area encompasses a webbed, 165-mile-long network of corridors, stopover sites and bottlenecks that trace across western Wyoming from Interstate 80 all the way north to Grand Teton National Park.
When asked, “Do you believe that the Commission should recommend designation of this corridor to the Governor?” all but two of the hundreds of people who responded via the state’s comment submission portal answered yes. Additional letters sent in also leaned heavily in the direction of wanting the state to proceed with its slowed, but not stopped pursuit of designation.

Pinedale resident Carmel Kail illustrated the “urgency of the designation” by pointing to an oil and gas lease on state land within a bottleneck where the Sublette Pronghorn Herd crosses the New Fork River. The Wyoming Game and Fish Department recommended stipulations to protect the undesignated corridor there, but its guidance was ignored.
“In sum, you cannot designate soon enough,” Kail wrote in her letter.
Linda Baker, who directs the Upper Green River Alliance, also jotted down an impassioned plea.
“Our pronghorn have been celebrated in the pages of Smithsonian, National Geographic and by David Attenborough himself,” the Sublette County conservationist wrote. “Millions have been invested in easements and overpasses.”
“But promises, money and words alone will not maintain this pronghorn herd,” Baker added. “The best science in the world will not guarantee our pronghorns’ future. Only action at this critical time can do that.”
Designation — a final step of a meandering process affording some protections on public land — still faces several hurdles.

Not all parties, for one, are on board with a policy move that would recognize a corridor spanning 2.6 million acres. Notably, rigid protections are only provided in geographic pinchpoints called bottlenecks, which account for roughly 27,000 acres. And only about half that area is covered because the other half is exempted private land.
The Petroleum Association of Wyoming repeated its reservations about proceeding with the plans and asked Game and Fish to first study the oil and gas industry’s “benefits” to large ungulates. Pete Obermueller, the trade group’s president, cited research that has found some insect species capitalize on native, flowering vegetation planted on rehabilitated wellpads and alleged that the sites have “become rich feeding grounds for migrating ungulates.”
“We continue to believe that there is insufficient data to indicate an officially designated corridor is warranted,” Obermueller wrote.
The proposed Sublette Antelope Corridor overlaps with several large natural gas fields: the Anticline, Jonah and Normally Pressured Lance fields. Decades of monitoring GPS-collared pronghorn on the Anticline concluded that the native tawny-and-white residents are avoiding, and even abandoning, the drilled-out landscape.

Concern from the Petroleum Association of Wyoming and a handful of other industry groups halted Game and Fish’s first bid to designate the Sublette migration corridor before the governor’s executive order took the decision out of the department’s hands.
Six years later, some of those industry groups have changed their tune and gone on record stating support for the designation — at least in part.
“We support the consideration of the designation of the primary Sublette Corridor as identified in the assessment as the North Segment, Bondurant Segment, Foothills Segment, East of WY-191 and Central Segment,” Wyoming Stock Growers Association Executive Vice President Jim Magagna wrote in his comment letter.
But cattlemen were less on board with designating the more peripheral reaches of the Sublette Pronghorn corridor.
Designation of the “Calpet, Fontenelle, and Southwest Segments” should be considered separately, Magagna wrote, and the “East of Farson and Red Desert Segments” ought to be removed from “designation consideration at this time.”
Even if the Game and Fish Commission agrees to designate the corridor, more layers remain.
Gordon would then have a say, and if the governor’s on board, he’d appoint an “area working group” consisting of county commissioners, hunting advocates, industry reps and others to review the corridor. That group would then make another recommendation, before the decision would swing one more time back to Gordon or a future governor.

We can have both, but we must act responsibly for the benefit of the pronghorn and for energy industry. Everything in moderation, ensure the migration of the pronghorn by removing obstacles like woven fences. Remove impediments to production, we can have our cake and eat it too.
That Oil & Gas tank battery in the background of the photo of the Pronghorn Buck has been on the landscape well before that buck was even born.
Every pronghorn in this herd is younger by far than the gas field we are told they are avoiding.
This is the only environment this whole herd has ever known since their mother dropped them on the ground, many of them born within the gas fields we are told they avoid.
I can only hope that one day we are told the truth about why we want these designations.
I daily see wildlife and energy industry co exsist on daily basis with no problems.
Just one more example of why enforcing laws to protect endangered wildlife cannot be left to states though, of course, currently under Trump, protection from Feds could be even worse.
Cheap oil will win out I’m afraid!! We have some of the last great intact ecosystem in Wy. And won’t won’t realize it’s worth till it’s gone. Wyoming is a special place and destination for world visitors to enjoy open spaces and our disappearing wildlife. People do not live or visit Wyoming, to visit and see well jacks, drill rigs, or open pit coal mines all across the landscape. I’m not an extremist an understand we all survive on energy extraction, however it needs to be done responsibly and understand the wildlife and environment are important to our existence.
We can either manage land for the Petroleum Industry or we can manage it for our wildlife. Same old song and dance.