DOUGLAS—Minutes before state wildlife managers finalized plans to stop short of designating a new migration corridor in the Dubois area, local resident and Wyoming Outdoor Council staffer Meghan Riley posed a couple of questions to Wyoming Game and Fish commissioners.
One was rhetorical: “Do we expect threats and pressures on seasonal movement to continue growing in the coming decades for this herd?” Likely everyone would agree, she said, that’s probably the case.
Riley also inquired: “Is there a downside to affording these animals a greater degree of protection?”
Later, Wyoming Game and Fish Director Brian Nesvik — who was participating in his last commission meeting — took a stab at an answer. The state agency, he said, wants to avoid diluting the significance of a migration route designation.
“If we designate every single corridor that we identify and we don’t have science to say that [we needed it],” Nesvik said, “we’re going to lose some of the power of our punch.”

Nesvik didn’t mention that some migration designations have backfired politically during his tenure at the helm of the Wyoming Game and Fish Department.
Until 2019, the process of granting protections to corridors was contained within the state agency. Industry groups protested, successfully stalling two designations. The following legislative session, lawmakers introduced several bills that would have tinkered with migration policy — one even would have imposed a cap of no more than seven designated corridors in Wyoming, even though upwards of 40 have been mapped.
Five years later, the two delayed designation proposals have yet to receive formal protections through Wyoming’s revamped policy, which now operates via a Gov. Mark Gordon executive order. When the Game and Fish Commission pressed the gas on designating one of them this spring — the famous “Path of the Pronghorn” in the Green River Basin — industry groups remained in opposition.
To date, the “identification” for the Upper Wind River migration has been decidedly less controversial. A dozen people showed up to public meetings focused on the proposal. The state agency received 41 public comments, none from resistant representatives of industry groups.
“We had zero comments that actually said they did not support us doing any sort of identification of this corridor,” Game and Fish Big Game Migration Coordinator Jill Randall told commissioners at the Douglas meeting.

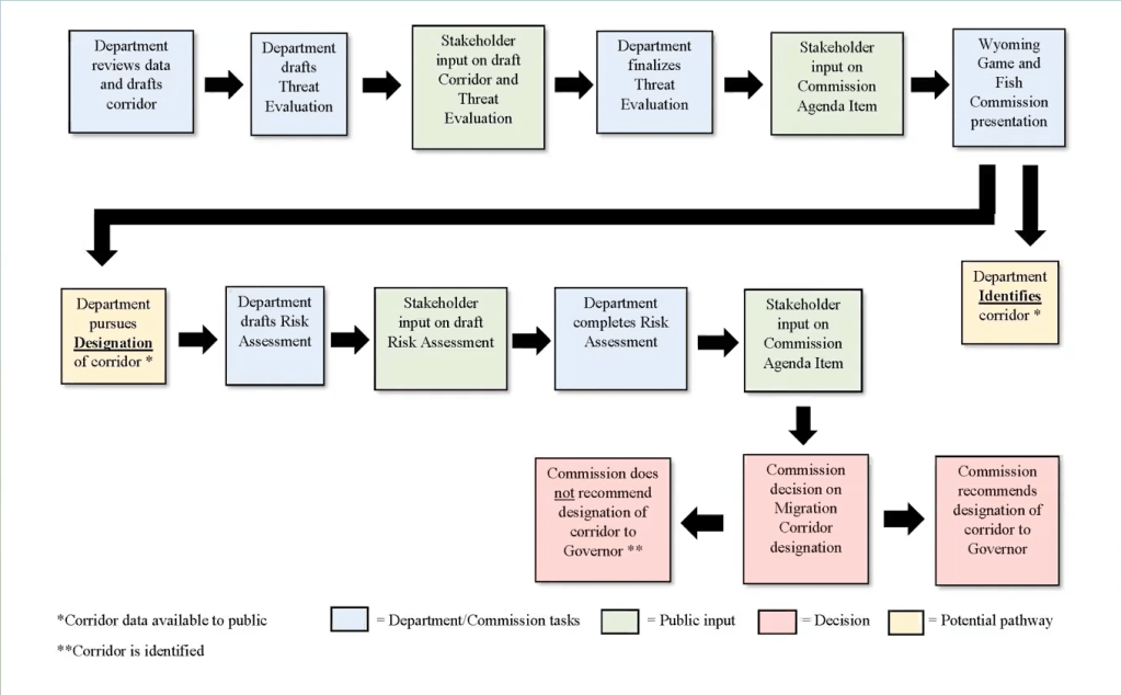
Differences of opinion did exist among stakeholders, but it was confined to a debate over whether identification or designation was the right approach. Advocacy groups focused on hunting and fishing issues favored the state’s proposal to identify the corridor, while other conservation organizations urged the state to go a step further and officially designate.
Game and Fish officials landed on its now-approved plan to identify the migrations used by the Dubois Mule Deer Herd after completing an evaluation of the threats. That analysis showed that 88% of the land area migrants tread upon is public, and big portions of that property, mostly national forest, were already subject to some form of regulatory protections. Private property — where threats to the herd are arguably most acute — is exempted from the state’s migration policy. If a newfound hazard does spring up, wildlife managers can reassess Tuesday’s decision.
“Identification doesn’t mean that this process just terminates and ends,” Game and Fish Deputy Chief of Wildlife Doug Brimeyer told commissioners. “If something happens that we’re concerned about in the future, we’ll be able to come back and move this up the flow chart.”

Still, several wildlife advocates encouraged managers to continue toward a designation right up until progress was halted. Unlike identifications, designations include legal protections for “bottlenecks” — the tightest and most important portions of any migration route — where surface-disturbing activity isn’t permitted under Wyoming’s policy.
Jennifer Lamb, who directs conservation programs for The Nature Conservancy’s Wyoming office, praised the “tiered approach” of a migration designation. The designation of a bottleneck near Fremont Lake within the Red Desert-to-Hoback mule deer migration, she said, helped lead to its protection.
“That might be the one downside here,” she said, “if bottlenecks are not established.”

Riley, at the Outdoor Council, also worried that stopping short of a designation could also open the door for threats to emerge on some 15,000 acres of trust lands managed by the Office of State Lands and Investments within the corridor.
“With the Legislature currently pushing for residential development on state land,” she said, “we believe the department will be better situated to safeguard this migration with the added authority conferred through designation.”
Nesvik wasn’t so sure of that assessment. Game and Fish, he said, encourages state land officials to avoid impacting migration corridors even in the absence of an identification or designation.

“I suppose there’s an argument to be made that somehow it’s a stronger ask if it’s designated, but I don’t know that … it would have that much of an impact,” he said.
Inside undesignated corridors, the State Board of Land Commissioners has a recent track record of prioritizing development over migration on state land. Last October, the board — a panel composed of the governor, secretary of state, treasurer, auditor and superintendent of public instruction — finalized a lease to an oil and gas company within a bottleneck portion of the not-yet-designated Sublette Pronghorn Herd’s migration corridor. Both Game and Fish and the Office of State Lands and Investments advocated for adding stipulations protecting pronghorn, but the decision-making board declined.
Correction: This story has been revised to clarify a point that was made by Jennifer Lamb. —Ed.
